* 本站资源来源于互联网,若有侵权请联系我们处理;软件使用中产生的任何问题,均与本站无关,请谨慎判断后下载.
评分:
自在西游是一款非常好玩的国风策略卡牌游戏。在游戏里,玩家将踏入一个以敦煌壁画与唐三彩的色调线条精心勾勒的神话世界,化身为西行守护使者,投身于一场场纷争之中。你可以组建强大的队伍,重新踏上充满挑战的西游之路,整个游戏过程刺激感拉满,绝对值得体验!
门派攻略详解
门派活动一览
要是担心记不住具体内容,那就把这个关键信息记牢:每天中午12点和晚上8点记得来!

另外还要提醒一下:有个叫“师父快跑”的活动,每天10:00、14:00、16:00会开启,这个活动在开服第五天解锁,是类似竞猜的小游戏,大家不用加入门派也能参与哦。
门派活动参与指南
▲门派Boss
活动开启时段为每日午间12时与晚间20时,不过服务器上线首日仅开放晚间20时的场次。
门派Boss堪称奖励类型最丰富的活动,可千万别错过啦。该活动时长为10分钟,每位玩家能挑战Boss 3次,还能抢夺其他门派的积分3次。最终的积分总和(这与参与活动的人数以及参与者的战力都有关系)会直接影响门派拍卖奖励的丰厚程度哦。

如何通过微操获得最多积分:
为了确保有足够时间完成全部6次相关操作(包含主动挑战和资源争夺两种类型),可以直接略过具体的战斗过程环节。
第二个挑战要求:首次战斗在开局阶段进行,当剩余时长为三分钟且Boss的怒气值达到两倍状态时,再完成最后两次攻击,这样就能获得最高积分。

③资源争夺策略:优先锁定积分高且自身实力可应对的目标进行挑战(无需急于耗尽次数,遵循“坐收渔利”的策略);若榜首公会已遥遥领先,可调整方向,聚焦于积分相近的其他势力,以此稳固自身排名,争取更多奖励。

▲门派答题
时间:每周一、三、五、七 20:30

门派答题采用知识问答的形式,每道题目设有4个答案选项,总计十道题。最终获得的奖励高低,与参与人数、个人答对题目数量以及门派积分总和相关,门派积分总和越高,对应的奖励也越丰厚。
如何获得更高积分:
①准时答题,答满10题,争取满分
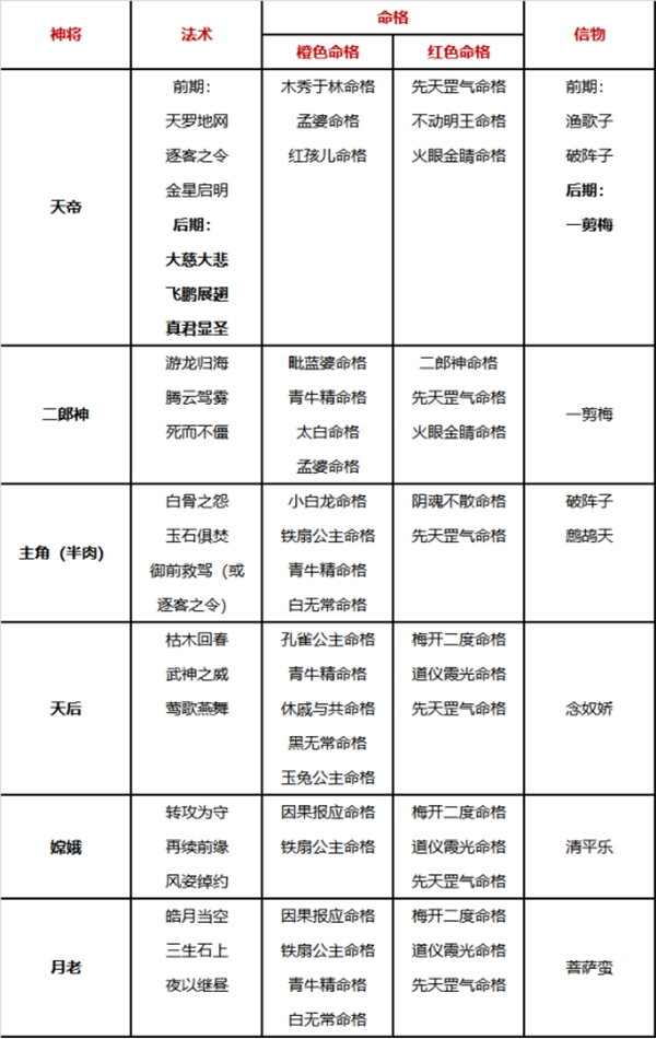
题目由西游相关的基础认知与游戏设定两部分构成,建议多留意其中关于信物的说明部分,这类内容通常难度较高,毕竟多数人不会特意去记忆太多此类细节。
遇到不了解的问题时,建议先耐心等待所属团队的官方渠道发布准确信息,或者主动向团队内的伙伴咨询确认。需要注意的是,公共交流平台上的内容可能存在误导性,尤其是其他团队成员发布的信息,很可能是为了干扰判断,因此不要轻易相信。
▲门派晚宴
时间:每周二、四、六 20:30
在这个专为门派成员准备的晚间聚会里,个人实力高低并不会影响参与资格,只要你愿意积极投入就能加入。负责组织的长老会提前确定当晚需要用到的食材清单,大家只需按照这份清单(系统也会同步给出指引)去收集对应的材料就好。整个过程没什么压力,还能轻松拿到门派贡献值和各类福利,有时间的话建议别错过这个机会。

▲三界斗法
时间:每周三、五、七 21:00
门派成员集体挑战并击败一个Boss,以此获取所属阵营的奖励。该活动每一轮时长为15分钟,在首轮中,本门派成员需参与击杀2名神将,方可开启第二轮对红将BOSS的挑战。
关键点:
门派作战前需统一确认优先集火的首领目标,若团队输出分散,可能导致无法获取最优奖励。
②截击:向战力弱于自身的对手发起挑战,若截击成功,可使冷却时间缩短30秒。

▲大闹天宫
时间:每周二、六 21:00
在“攻城略地”这个小游戏里,门派的成员们能够一同发起进攻,进而占领地图上的各类建筑。通常来说,建筑的品质越好、数量越多,门派所能获取的积分也就会越高。
关键点:
挑选一处区域进行资源夺取或实际控制时,需注意若建筑分布过于分散,会造成不必要的时间损耗。
②完成占领后留1-2名成员驻守,实时通报战况,灵活运用电报,切勿擅自行动。
对于实力较强的玩家而言,存在两种不同的策略选择:一种是主动出击,核心在于通过玩家间对战来消灭敌方有生力量,以此削弱对方的攻击能力,但这种方式可能会导致自身需要承担复活的代价;另一种则是采取相对被动的策略,将目标聚焦于破坏对方的建筑设施,这样一来,当对方试图驱逐你的时候,就不得不与你展开正面交锋。

▲师父快跑
每日安排三场活动,分别在上午10点、下午2点和4点进行,每场包含两个环节。
竞猜游戏规则如下:玩家需猜测唐僧与妖怪之间的胜负结果(妖怪阵营可选择押注2个对象),每个押注行为最多可使用5张支持券。本游戏无固定攻略,最终结果全凭竞猜时的运气决定。
我发现选号时如果多考虑那些不是偶数倍的数字,反而更容易中奖,这算是我自己琢磨出的一点小门道吧。
门派活动后的拍卖TIPS(很重要!)

各门派的奖励信息已在图示中呈现,每个活动下方也标注了更详细的奖励说明,大家可根据自身需求选择参与。活动会每日、每周持续开展,若并非特别急需相关奖励,建议不必一次性投入全部资源竞拍(资源充裕的玩家可自行决定)。
② 仙令作为前期竞争最激烈的资源,大多数情况下都是通过一口价直接购买,非常考验手速(倒计时3秒时可以持续快速点击)。要是对提升战力的需求没那么迫切,也可以避开竞争高峰时段参与竞拍,用更低的价格拿下。
在每一轮门派相关的竞拍活动结束后,游戏内会开启面向全服玩家的流拍物品专场。玩家可以在此类专场中尝试获取稀有道具,或是以较低的价格储备一些具有长期使用价值的资源,例如器灵、命格、阵营石碎片等。
关于红将整将的获取,定价为22000,建议攒元宝时以此为目标额度。前期可以尝试参与抢拍体验流程,但通常竞争较为激烈,最终大多需要以一口价完成购买。
简单来说:非紧急的竞争目标无需全额投入资源;在资源协作的团队中,可通过协商分配资源,以更经济的方式获取,从而最大程度提升团队整体实力。
妖界最强阵容
阵容一:1、大鹏金翅 2、牛魔王 3、红孩儿 4、孔雀公主 5、主角 6、铁扇公主

荒神阵列中,天位为英招,地位是祸斗,人位则由乘黄与精卫共同担任。

第二套角色配置:1. 圣婴大王 2. 玉面公主 3. 金角大王 4. 银角大王 5. 玩家角色 6. 孔雀大明王菩萨座下公主

上阵荒神:天位:英招 地位:精卫

仙界最强阵容
阵容一:1、天帝 2、二郎神 3、主角 4、天后 5、嫦娥 6、月老

荒神阵列中,天位为英招,地位是祸斗,人位则由乘黄与精卫共同担任。

第二套角色配置:1. 太白金星 2. 日夜游神 3. 骊山元君 4. 天后娘娘 5. 玩家自身 6. 月下老人

上阵荒神:天位:英招/精卫

冥界最强阵容
阵容一:1、白骨夫人 2、千手妖姬 3、百眼魔君 4、白小鼠 5、主角 6、阎君

荒神阵列中,天位为英招,地位是祸斗,人位则由乘黄与精卫共同担任。

阵容二:1、黑无常 2、白无常 3、百眼魔君 4、白小鼠 5、主角 6、千手妖姬

上阵荒神:天位:英招 地位:精卫

【法术随心配,奶妈变输出!】
神话世界里法术修炼向来是不可或缺的一环。这款西游题材游戏为守护者打造了极具自由度的法术体系——重复获得的神将可转化为专属法术技能,每个技能都承袭了对应神将的独特禀赋,且能自由配置给任意其他神将,让角色养成与阵容组合有了无限可能。就连看似柔弱的辅助型角色,也能凭借灵活的法术搭配摇身一变成为强力输出。挣脱既定命运的束缚,敢于逆转乾坤,这才是西游故事最本真的精神内核。
【动漫级视效,神仙来过招!】
三界神魔齐聚,谱写震撼人心的东方神话史诗!这款国风卡牌手游中,仙、圣、冥、妖四大势力麾下百位神将集结,共同编织出一个瑰丽磅礴的神话宇宙。在充满奇遇的西行冒险中,热血激战一触即发,电影级的视觉特效将神魔对决的震撼场景完美呈现,让你沉浸式体验东方神祇们的超凡对决!
【阵容一键换,资源全继承!】
在《自在西游》的世界里,阵营与阵容的调整不再是难题。这里提供便捷的一键换将功能,角色切换瞬间完成,等级与装备无需重新培养,直接无缝衔接;养成资源也能无损重置,所有投入都可全额返还,让你能随心打造理想队伍,轻松应对西行路上的各种考验,在三界中成就封神霸业。
【天天送十连,福利送终生!】
还在为资源分配绞尽脑汁,担心抽不到心仪角色?《自在西游》带来重磅福利——终身每日赠送十连抽,抽卡自由轻松实现!一年累计3650次抽取机会,助你在取经途中,结识各路仙魔:聆听天庭仙子的悠扬乐曲,与西方诸佛探讨佛法,在地府冥界自由闯荡,和妖王把酒言欢!每日十连抽,神将皆可遇!
【觉醒铸神兵,谁敢与争锋!】
在《自在西游》的神妖乱世中,你可以自由养成角色,突破成长的束缚!通过觉醒突破,不仅能解锁专属觉醒技能,还能获得精美的高阶皮肤;更可装备专属法宝,释放潜藏的真正力量!在这里,淬炼法宝、觉醒神将,一切皆不受限制,尽情拓展角色的成长边界,迎战这场乱世风云!
【轻松取珍宝,三界自在游!】
踏上西游征程不必愁,三界处处是乐土!担心取经之路变得像日常打卡上班般枯燥?《自在西游》准备了多种轻松休闲的减负玩法,让你轻松畅游三界!摘仙桃,捞锦鲤,装扮家园,邀请神仙做客,聆听私密趣闻;玲珑探宝只需挂机就能获取经验,触发奇遇还能收获额外惊喜……这场趣味十足的西游冒险正等你来开启!
v3.0.1版本
【新增内容】
天启灵骑-紫气东来
新增天启灵骑“紫气东来”,详细如下:
满阶紫气东来:当紫气东来在场时,敌方全体灵骑承受的分摊伤害会提升,骑乘者攻击有灵骑在场的神将时,能无视对方一定百分比的防御与闪避;每轮开始前,会封印敌方全体神将,让他们本轮首次释放追加技能的目标发生逆转(该技能攻击不会触发其他效果);前2轮结束时,若紫气东来仍在场,就会使敌方被击退的灵骑或未上阵灵骑的神将进入[放逐I]状态,持续1回合;[放逐I]:无法释放技能
小提示:该灵骑将在后续的天启灵骑招募活动中产出。
斗战胜佛新增六识-眼见喜
更新后,符合要求的特定神将可通过消耗对应碎片开启新的培养维度,随着培养阶段的推进,将逐步解锁其第四个法术配置栏位。
新内容-金色命格
游戏在此次更新后新增了一个金色品质的命格,能为各位守护使带来别具一格的战斗体验。
昊天戮神:战斗开始前,增加自身一定百分比攻击;每轮首次释放技能后,为敌方全体神将附加[神罚],持续2回合;若目标已经被附加[神罚],则对目标造成自身攻击一定百分比的间接伤害并使目标增益效果减少1回合;[神罚]:回合开始前,受到释放者攻击百分比的间接伤害;
温馨提示:此命格可通过珍貅献宝活动、金命格自选礼盒以及国服竞技拍卖这三种途径获取。
新内容-0元购
本次更新完成后,当守护使等级第一次提升至20级时,玩家可以购买不同档位的0元购礼包。购买该礼包后,只要达到指定的天数,之前购买礼包所花费的金额将全额返还给玩家。
【其他新增】
游戏内新增的“金命格任选箱”设置了使用时间限制,需在服务器开启满9天后方可解锁使用。
【优化】
对天启灵骑的升级机制进行了优化,如今守护使能够直接升级到最高等级上限;
优化性能,解决部分场景卡顿严重的问题。
【BUG修复】
修复穿戴命格战力飘字不显示问题;
修复天启灵骑间跨坐骑继承的问题。
策略塔防
2026-02-04 19:19:24